致力服務于網站品牌的開發和傳播
提高網站建設水平,加大企業網絡營銷力度

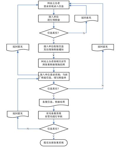
中新網2月23日電 日前,工信部向各地通信管理局等單位印發通知,進一步落實網站備案信息真實性核驗工作。通知中明確規定,單位和個人都可以作為網站主辦者;同時明確了個人作為網站主辦者需提供的核驗證件,以及網站備案信息真實性核驗、審核工作流程。
去年12月,工信部發出《工業和信息化部關于進一步深入整治手機淫穢色情專項行動工作方案》的通知,通知中要求:“基礎電信企業和各接入服務商在向通信管理局提交網站申請備案之前,要對主辦者身份信息當面核驗、留存有效證件復印件,要對網站主體信息、聯系方式和接入信息等進行審查”。
通知要求,對備案信息真實性當面核驗工作正式啟動前接入的網站,各接入服務單位要在2010年2月底前制定備案信息真實性核驗工作詳細計劃,報許可證發證機關和單位注冊所在地通信管理局,并在2010年9月底前完成全部網站的備案信息真實性核驗。
下一篇: 客戶商水政府網站榮獲2009年度中國優秀政府網站上一篇: 2010年春節放假的通知